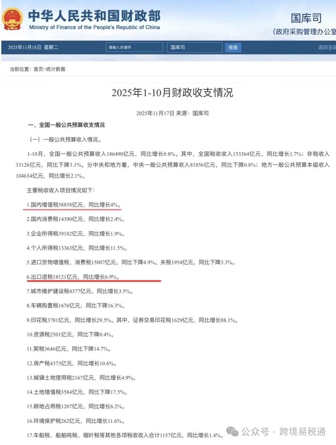
值得关注:今年10个月「出口退税」已达1.8万多亿!年增长近7%,而增值税才增长4%,以后跨境电商退税会不会更难了?
财政部11月17日最新数据显示,2025年前10个月出口退税金额突破18121亿元,同比增长6.9%。原来这个万亿级的"政策红包"正深深影响跨境商家利益。
当跨境圈还在为旺季物流费用上涨发愁时,一个万亿级的政策红包已经悄然到位。财政部最新公布的财政数据透露了一个关键信息:2025年1-10月出口退税总额达到18121亿元,同比增长6.9%。这个数字背后,藏着哪些跨境人必须知道的机遇和挑战?
一、出口退税增速跑赢大盘,政策红利持续释放
对比全国一般公共预算收入0.8%、增值税收入4%的增速,出口退税6.9%的增长显得格外亮眼。从总量来看,征收的增值率约1/3用作“出口退税”了。这意味着在国家整体财政收入增长放缓的背景下,对外贸企业的支持力度仍在加大。
数据深挖:出口退税金额已占全国税收收入的11.8%,这一比例较去年同期继续提升。说明出口退税正在成为提振外贸的重要政策工具。
根据海关总署发布的数据,2025年1月至10月,中国的货物贸易出口总额为22.12万亿元人民币,同比增长了6.2%。相比出口退税增长率6.9%,说明越来越多出口企业利用了”出口退税”这一政策红利。
二、退税红包怎么领?三类企业受益最大
1. 高退税率品类卖家:利润空间直接提升
电子产品、机械设备、纺织品等退税率较高的品类,将成为最大受益者。以13%的退税率计算,1.8万亿退税相当于为出口企业减轻了约2300亿元的税负压力。
2. 跨境电商与B2B企业:现金流明显改善
退税速度的加快和额度的提升,直接改善企业现金流。数据显示,出口退税增速高于企业所得税增速(1.9%),说明国家正通过退税方式精准支持出口企业。
3. 转型升级中的制造企业:获得转型资金
退税资金可用于研发投入和设备更新,助力企业从代工向品牌转型。
三、进口税负下降,跨境双向贸易迎来新机遇
值得注意的是,进口环节税收呈现下降趋势:
-
进口货物增值税、消费税下降4.9%;
-
关税下降3.3%。
这对跨境电商意味着:
-
保税进口成本降低,直邮业务更有价格优势;
-
海外品牌引进门槛下降,代理谈判空间更大;
-
供应链多元化迎来窗口期,可考虑布局高价值进口商品。
四、实战指南:四步吃透退税红包
第一步:优化商品结构
重点布局退税率高于10%的商品,如电子产品、机械装备、塑料制品等。同时关注环保税增长11.6%背后的绿色商品机遇。
第二步:提升退税效率
选择与退税效率高的口岸合作,缩短资金回笼周期。建议关注各地海关推出的"退税快车道"服务。退税是个技术活,小微企业办节省人力成本,可运用易税通公司『出口退税全托管』方式,将退税全流程交给专业的人处理。
第三步:用好政策组合拳
结合进口税收下降政策,开展"出口+进口"双向业务。例如出口电子产品同时进口优质原材料,享受双向税收优惠。
第四步:防范风险隐患
-
关注全球需求变化,进口税收下降部分反映外需疲软;
-
跟踪地方财政状况,土地出让收入下降7.4%可能影响退税到账速度。
五、未来展望:政策红利期还有多久?
从财政数据看,国家通过税收支持外贸的决心明确。但需要关注两个信号:
-
一般公共预算收入增速仅0.8%,未来政策可持续性需观察;
-
地方政府性基金收入下降3.3%,可能影响地方外贸补贴力度。
建议跨境企业抓住当前政策窗口期,加快布局优化。
结语:行动起来,别错过万亿红包
出口退税突破1.8万亿,是跨境行业难得的政策红利。在税收政策变革的背景下,聪明的商家已经开始完善公司业务,申请进出口资质、调整企业架构和商品结构及供应链。
那么你准备如何享用这个大红包?
本文数据来源:中华人民共和国财政部国库司《2025年1-10月财政收支情况》。
易税通企业国际化架构&全球财税合规专业顾问团队免费咨询热线:18926024461(微信同号)
想要持续获取最新跨境财税干货?欢迎加入【易税通知识星球】,与千位卖家实时交流经验,获取专家一对一答疑。
END
声明:本文仅代表作者观点,不构成投资和税务建议,实际操作请咨询专业财税顾问,版权归跨境易税通所有,欢迎转载。文中配图由豆包AI生成,如有侵权,请联系小编处理,谢谢。
易税通是华南地区知名跨境财税服务机构,拥有专业团队,提供美国、加拿大、欧洲、日本、香港、新加坡、BVI、开曼、塞舌尔、百慕大及东南亚等境外公司注册、海外税务咨询、ODI、海外本土税务设计等财税解决方案,为跨境企业提供全球财税合规保障,为企业主和高管及其家庭制定税务身份与发展规划,助力跨境卖家出海无忧。
欢迎扫描下图二维码,跨境财税合规专家为您在线答疑,同时加入【跨境电商卖家社群】与行业精英卖家交流经验,共享资源,免费获取社群专属福利!
大家都在看:
分享
收藏
点赞
在看
抱团交流
一个集大神卖家与逗趣同行于一体的交流群,扫码添加客服微信(备注“进群”哦)。
目前100000+人已关注加入我们
上一篇:案例分享 | 新店刚注册,收到了两封视频审核邮件,都要参加吗?
文章为作者独立观点,不代表AMZ520立场。如有侵权,请联系我们。
