新老品牌都触发品牌滥用?!手把手教你一步步申诉成功!
   最近亚马逊扫号风波不断,大批卖家因品牌滥用导致品牌被移除了。
不是在品牌授权的时候或者备案的时候触发了滥用,就是新的商标备案还没开始销售就收到了品牌滥用的消息通知。
品牌的备案对于亚马逊卖家来说尤为重要,那么遇到品牌滥用的情况到底如何解决呢?又是为什么出现品牌滥用的情况。
今天小二给大家分享一下最新的品牌滥用申诉指导,帮助大家解决品牌滥用问题。

为什么会出现品牌滥用?
品牌滥用有哪几种情况:
1.品牌授权的店铺过多
比如说一个品牌备案一个店铺授权三到四个店铺,那这种情况比较安全,但如果你超过了,你就可能会触发品牌滥用,所以卖家一定要把控好授权的数量及授权店铺的合规运营。
这种情况你申诉的时候,要先把授权给解除,并且告诉亚马逊,以后我再也不做授权,我只做备案,做这个品牌的主营店,在这样的情况下,是比较容易申诉回来的。
2.授权的店铺或者备案的店铺出现问题
包括但不限于以下问题:店铺绩效中有感叹号、店铺 rating 少于 4.5 分、ODR 超标、被变狗过、二手货投诉、商标版权专利侵权等
这种情况,要先把挂掉的店铺申诉回来,在这样的情况下,你再去申诉你的品牌滥用,这个就迎刃而解。
3.投诉次数多且失败概率大
如果做了R标的品牌备案,你去投诉别人,但是投诉的次数很多,失败的概率很大。在这样一个情况下,你需要向亚马逊把每一次失败的申诉,前后逻辑讲明白。
比如说你什么专利,你的链接或者什么图片别人的那个链接,他盗用了什么,然后侵犯了什么,然后我在什么时间点投诉了他,这个你要把逻辑线给整理清楚,把每一次的失败的投诉案件跟亚马逊讲清楚了。
并且告诉亚马逊,我们依旧会遵循亚马逊的这个政策,严格的用我们的这个品牌知识和保护我们自己的知识产权等等,那这样的话就能够申诉回来。
4.申请商标的律师出了问题
要么就是被吊销了执照,要么就是律师已经过世。很多的不良机构依旧用过世的律师的名字来去申请你的商标。
在这样的一个情况下,你需要先去把你的商标的申请的律师给换掉,换完了之后,再跟亚马逊说明情况。
比如说:当初被一个中介欺骗,现在我已经找到正经的律师。罗列好你的品牌证书、律师执照等等,再向亚马逊去申诉,在这样的情况下,我们也有可能能够申诉回来。
5.新注册下来的店铺
新注册下来的店铺在亚马逊系统后台有一个衡量店铺安全的值—PCQR,当该数值超标或者销量激增时,店铺就有可能出问题。
对此,建议大家在新店铺下来时,给自己发5个5星 feedback,以此告诉亚马逊你是正规的,不会销量激增。
除上述情况外,还有以下原因有可能会导致品牌滥用:
①同一主体注册的其他站点存在违规行为。
②品牌投诉次数过多且投诉成功率很低。
③品牌属于此前爆雷被作废的 1.5W 商标,重新备案也会提示品牌滥用。
④品牌原因:商标状态出现异常。
卖家若是收到滥用提示,可自查是否存在上述情况,有问题的先解决问题,然后再进行申诉
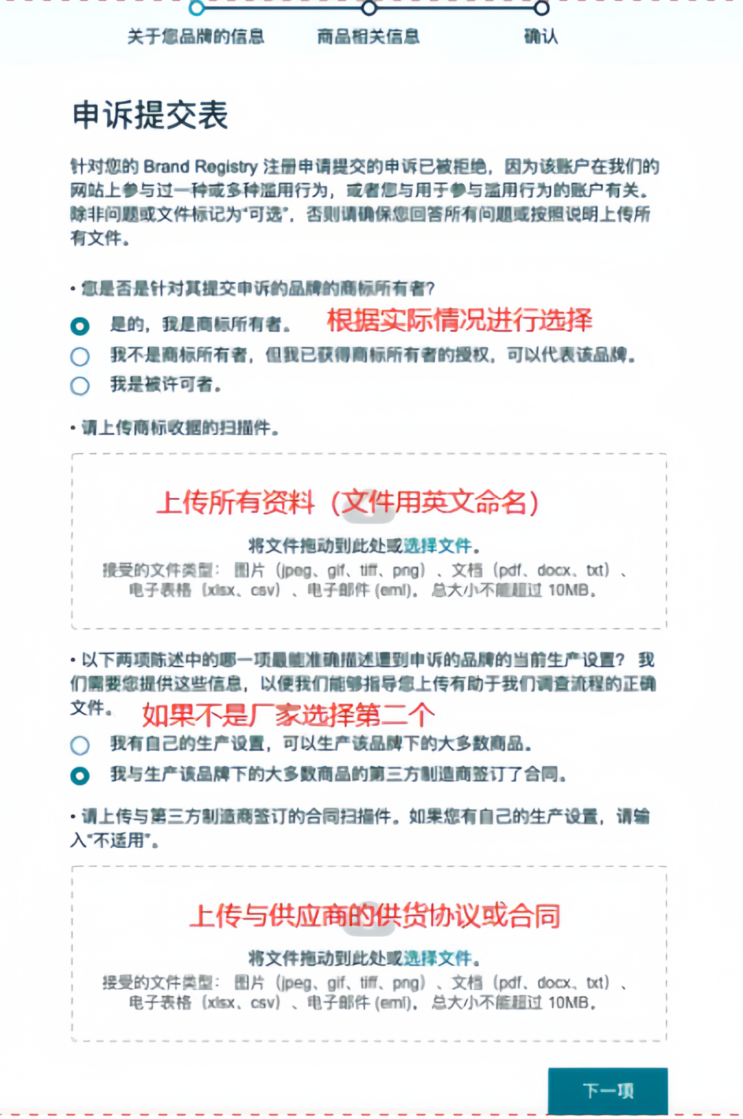
①商标受理通知书、商标证书或商标授权书
(自有品牌提供受理通知书或商标证书,若商标所有人与亚马逊店铺不一致提供授权书,授权书需是英文);
②产品图片和包装图片,能够清晰完整地展示品牌名称或 logo 的实拍图
(品牌标识必须是永久性标识,不可以 PS,拍摄产品图+六面包装图,把整个包装拍进去);
③产品采购合同,中英文即可,表明采购方(Buyer)和供货方(Seller)
其中采购方为卖家申请品牌备案账户的公司主体,且标明购买的产品名称、数量、单价及总金额等信息,需要加盖采购方和供货方公章;
④真实的采购增值税发票等
(购买方是备案店铺的公司主体,标明购买产品名称、数量、单价及总金额等信息,需加盖税务局公章和销售方公章);
⑤店铺营业执照(如果是法人申请得再加上个人身份证);
⑥店铺后台绩效截图;
⑦品牌官网的销售链接(条件允许的话可以建一个,在处理滥用问题上相对有效);
⑧申诉模板
(如果是突然消失的可以适当加上以后按照亚马逊条规操作,绝不违反规则等表明决心的)。
上传所有资料文件时需分开上传(营业执照和法人身份证可以放在一个文档里面),如果有授权书,授权书需是全英文的。


若申诉只有以下页面,直接把申诉模板里面内容填写进去即可,其他资料暂时不用提供。

申诉模板参考如下:

注意:
①申诉资料上传位置要准确,产品图不能p,否则有可能会被拒绝,申诉入口消失。
②不要频繁申诉,一两次不过又没有其他资料的,要找专业人士解决,不要一直申诉,导致拒死。
③申诉资料提交后,若收到视频认证邮件,卖家可准备好资料进行视频认证,资料准备充足一般都可以审核通过。
    END
往期回顾 Editors' Choice
新品上架,五步迅速引爆单量!全面揭秘亚马逊新品推广策略
            亚马逊视频验证又双叒叕来了,如何快速通过审核?看这里!
            卖家福利:亚马逊问题汇总指南,助你避免常见陷阱!
            
         
   
   
抱团交流
一个集大神卖家与逗趣同行于一体的交流群,扫码添加客服微信(备注“进群”哦)。
                                                目前100000+人已关注加入我们
                                                      
                                                      
                                                      
                                                      
                                                      
                                                      
                                                      
                                                      
                                                      
                                                      
                                                      
                                                文章为作者独立观点,不代表AMZ520立场。如有侵权,请联系我们。
                                      
                                    