刷单警告可移除!?后台这个新功能你注意到没?一文解析
   
跨境头条
解读行业热点话题
前几日,侃哥写过一篇文章剖析了亚马逊Q2广告营收大幅上涨的原因,发现前者和持续数月的封号潮有着密不可分的关系(回顾>>“亚马逊,你变了!我终于知道封号潮的爆发根源了...”)。亚马逊在尝到甜头后,看来这股关店风暴不会轻易停歇。
今早,又一家上市大卖——“通拓科技挂号”的消息在跨境圈刷屏!至此,华南城四少中的三家超级大卖都被卷入到了这场史无前例的封号潮中!
连同大卖一起遭殃的还有广大中小卖。不过,就在大家惶惶不安之时,一些之前收到刷单警告的卖家传来了利好消息,难道亚马逊大发慈悲了?

7月中下旬至今,54个店铺被封!
通拓旗下的培训业务恐戛然而止
根据巨潮资讯网显示,8月5日,义乌华鼎锦纶股份发布了一则关于旗下全资子公司通拓科技的重大事项公告,披露了自7月中下旬以来,通拓科技多个品牌涉及的店铺被亚马逊暂停销售、资金被冻结的具体情况。

来源:巨潮资讯网
该公告显示,通拓科技被亚马逊封停的原因可能系部分商品的不当评论,涉嫌违反亚马逊平台规则。截至8月5日,通拓科技被禁售关闭店铺数共计54个,涉嫌冻结资金4143万元人民币。
还记得早前,网上就有传言称通拓的店铺被亚马逊封了,不过一直没有一个确切的消息,各方众说纷纭。如今这则官方公告一出,也是证实了之前的传闻。
4000多万的资金被冻结、54个店铺被封,对通拓科技究竟影响几何?华鼎股份在公告里也予以了回应。上述受影响店铺的销售额约占通拓科技2021年1-6月份销售总额的18%。通拓科技其他平台的店铺及自营网站未受到影响。
此外,针对上述问题,通拓科技已向亚马逊平台提出申诉,争取尽快恢复相关品牌店铺的销售、解除资金冻结,并聘请了专业律师进行仲裁准备。同时,增加如eBay、沃尔玛、速卖通等其他电商平台的销售占比,加大通拓科技自营网站投入,积极拓展欧美线下实体店渠道。
由此可见,超级大卖在经受过此次封号风波后,迅速做出战略调整,降低公司销售业绩对亚马逊的依赖,多平台布局分散经营风险。在亚马逊的大棒政策下,以上策略也是给广大中小卖家以很好的启示。毕竟,在当下,只要你曾经触碰过亚马逊的红线,没有谁能逃过秋后算账!
侃哥注意到,此次通拓挂号消息公布后,还波及到了该公司另一个业务版块——培训。是的,你没看错。早前,通拓开展亚马逊培训业务的消息就在卖家圈子里就广为传开。有卖家推测这是大卖亚马逊业务受挫后,为了止损开辟的新业务。

卖家供图
从上图可以看到,4天的“快速助跑班”课程标价5980元,包含20天培训+30天跟踪指导的“孵化带跑班”售价18888元。不过此次通拓大量店铺挂号的消息传开后,势必给这项培训新业务的发展蒙上了阴影,有卖家表示这是打脸的节奏。

卖家社群截图

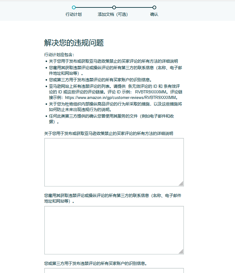
违规卖家有救了?亚马逊上线新功能!
点还是不点?卖家观点不一
据深圳跨境电子商务协会统计,短短三个月,亚马逊封禁的中国卖家超过5万,牵连范围之广,前所未有……以上数据还不算被亚马逊警告,暂时没被封号的卖家。
之前我们分析过,如果被判二刷导致的封号,救回来的可能性非常小。那么对于那些账号亮起红灯的卖家来说,还有没有改过的机会呢?近日,一些之前收到过刷单警告的卖家惊喜地发现了转机!
一位卖家在论坛上发帖询问:今年2月份收到的违反评论政策的警告,今天突然冒出了一个申诉按钮,点进去显示需要提交POA,大家有遇到过这种的吗?


卖家供图
由于这段时间收到类似警告的卖家数不胜数,此帖发出后迅速成为当天的热门。侃哥在评论区发现,大批量卖家都出现了相同的“申诉按钮”!
“我的也是,我是7月22收到的邮件警告。也是今早发现的有申诉按钮了,另一个号也是7.22收到的邮件警告,但没申诉按钮。需要申诉吗?”
“今年的警告已经全部显示出申诉按钮了,之前是没有申诉按钮的,是都要点吗?”
对于这个突然出现的“申诉按钮”点还是不点呢?有卖家忍不住,当了第一个吃螃蟹的人:“这个按钮点了后,提交申诉(不需要写任何东西,直接提交),马上就会消除一个违规通知。”
之后,不少卖家都开始尝试,有人惊喜地发现:我也点了,账户评级由原来的黄色变成绿色了。
还有卖家不放心,于是开case咨询,客服告诉他这是系统更新,卖家需要点击申诉按钮进行处理,说有这个按钮是正常的。于是该卖家今早提交了一个(之前已经申诉交过POA),不需要写任何东西,这个刷单警告就移除了。
不过仍然有一些卖家心有余悸,担心是亚马逊钓鱼执法:账号正常就先观望,除非收到绩效通知邮件,不然自首?自己往枪口上撞,享受一下关闭几天账号和万一申诉不通过的风险?
对于这次亚马逊后台突然多出来的“申诉按钮”,大家有什么新的反馈或者问题,都欢迎各位卖家朋友在评论区留言讨论。

扣款扣货,亚马逊真干得出来!
因为卖家默认了这条霸王协议
这个新出现的“申诉按钮”算是近期封号潮下少有的好消息了。不过,大家千万不要认为这是亚马逊降低封查力度的信号。事实上,封号潮依旧猛烈,全球站点通杀的惨案时有发生。
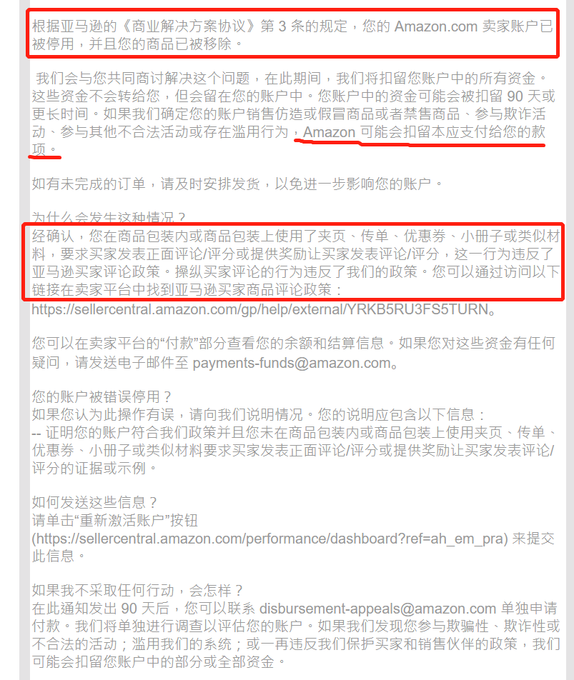
前几日,就有一位卖家因为索评卡片被判二刷,美国站牵连加拿大站被一同封号,链接评论几千条全部撸空。封号邮件如下图所示:

卖家供图
我们从这封邮件可以看到,亚马逊对于二刷的惩罚相当地狠,直接执行block不是suspend,而且注明hard blocking this seller,就是狠狠地封号!就侃哥了解到的情况来看,当下收到这种邮件的卖家,想要拿回资金的难度非常大!因为邮件中有一条关键信息,那就是臭名远扬的《商业解决方案协议》第3条。
这里侃哥再跟大家解释一下这条霸王条款。商业协议3并不指向任何具体的违规行为,而是你在注册账号的时候,就默认了该条款,不答应账号就无法注册成功。当卖家出现违规情况,亚马逊根据严重性,有权利封账号,有权利扣押款项和货物。说得更直白就是:严重违规不给放款,至于如何算严重,按照亚马逊相关规则来。
针对这次持续数月的封号潮,究竟哪些违规操作是亚马逊重点打击对象?侃哥也去请教了业内的资深人士,在今天文章最后分享给大家。以下五种违规行为属于严打范围,且一旦触犯,被亚马逊封品牌的可能性很大:
1. FB第三方测评
2. 站内信直接联系买家留评、改评、删评
3. 使用评XX等专门的测评网站做测评
4. 随产品寄出的礼品卡、邀评卡、中奖卡
5. 刷直评,只有评价没有评分
特别说明一下,以上并不是官方的答案哈,是业内几位大咖结合自己的经验和一手消息总结出来了的,参考价值还是比较大的。总而言之,经过这轮平台大整顿之后,合规运营、化整为零、多品牌多平台布局,将是未来跨境电商卖家想要长久发展的必由之路。
封号潮迟迟未结束,东京奥运会却还有3天就要结束了。借助奥运热,不少商品已成为了人们心中的爆款,据统计,4月以来,标有“2021年奥运会”的相关产品销售额同比增长了202684%!没押中爆款的朋友也别灰心,因为接下来,马上就要备!战!旺!季!了!我们将陆续迎来返校季、东南亚大促等爆单机会!提早布局,抢得先机!
想要入局跨境电商市场的新客户往这里看
热呼呼的0费率大礼包来啦!
万里汇(WorldFirst)限时大促
8月1日-9月30日活动期间
注册即可享受0费率至10月31日
活动期间,
前200名流水累计达到1万美金的新用户
还可享受0费率至2022年1月31日
最高半年0费率!
记得一定要报名!报名!报名!

☝扫描上方二维码,参与限时大促!☝
活动专属权益:

          
          3.海运破20大关!FBA再现谜之操作...物流困境何时到头?





联系我们
contact us
广告/渠道合作
?微信:juzi667767
内容合作/转载
?微信:xixixi_28
爆料投稿/社群
?微信:kankankf
?邮箱:kanmei@inkankan.com
点击【阅读原文】,参与限时大促!
抱团交流
一个集大神卖家与逗趣同行于一体的交流群,扫码添加客服微信(备注“进群”哦)。
                                                目前100000+人已关注加入我们
                                                      
                                                      
                                                      
                                                      
                                                      
                                                      
                                                      
                                                      
                                                      
                                                      
                                                      
                                                文章为作者独立观点,不代表AMZ520立场。如有侵权,请联系我们。

