AI赋能跨境电商,铸就非凡生意增长!
在数字化浪潮席卷全球的今天,AI人工智能正成为提高生产力的强大引擎。特别是在跨境电商领域,一系列AI人工智能服务不仅帮助商家简化日常运营操作,更提升了决策能力,推动销售增长驶入快车道。如今,商家朋友如何借助AI这股东风顺势而为?本期将一起来看看藏在Lazada跨境电商中的各种AI工具吧!
当前,AI人工智能已经逐渐贯穿电商生意活动的全流程,成功帮助更多商家朋友在电商领域获得令人惊喜的经济增长。于商家朋友而言,运用好人工智能工具,不经能够简化日常运营过程中繁杂的重复性工作,更能通过大数据分析精准提出电商生意参谋建议。从对客户的性别、年龄、爱好等标签信息的洞察与分析,帮助商品的定价和库存的动态优化预测,到搭建包含视频、图片、文字等商家触达的内容场域等等,AI覆盖了电商营销 中“人、货、场”的三个重要场景。
除此之外,AI人工智能不仅能够实现 “人、货、场”三个单一维度上的应用,其极高的自动性和智能性实现了模块与模块之间的两两交互,使得跨境电商的消费场景更具可玩性和互动性。例如“个性化推荐”的这一功能中,帮助商家实现“货找人”的消费场景,抓准精准人群,轻松获客;“视觉搜索”除了帮助搜索型电商平台使用图片就能找到准确的对应商品,同时也能让用户在刷短视频的过程中“种草”好物直接下单,完成了“货”的“在场”。
从三维的层面上来看,AI帮助商家提供更全面精准的生意参谋。“预测性分析”和“营销自动化”通过过往数据分析复盘预测未来的销售数据、评估成本预算、投产回报率等,帮助商家及时调整营销策略;贯穿从数据跟踪与检测、获客分析与成交、用户触达沟通、到复购的全流程自动化营销功能。
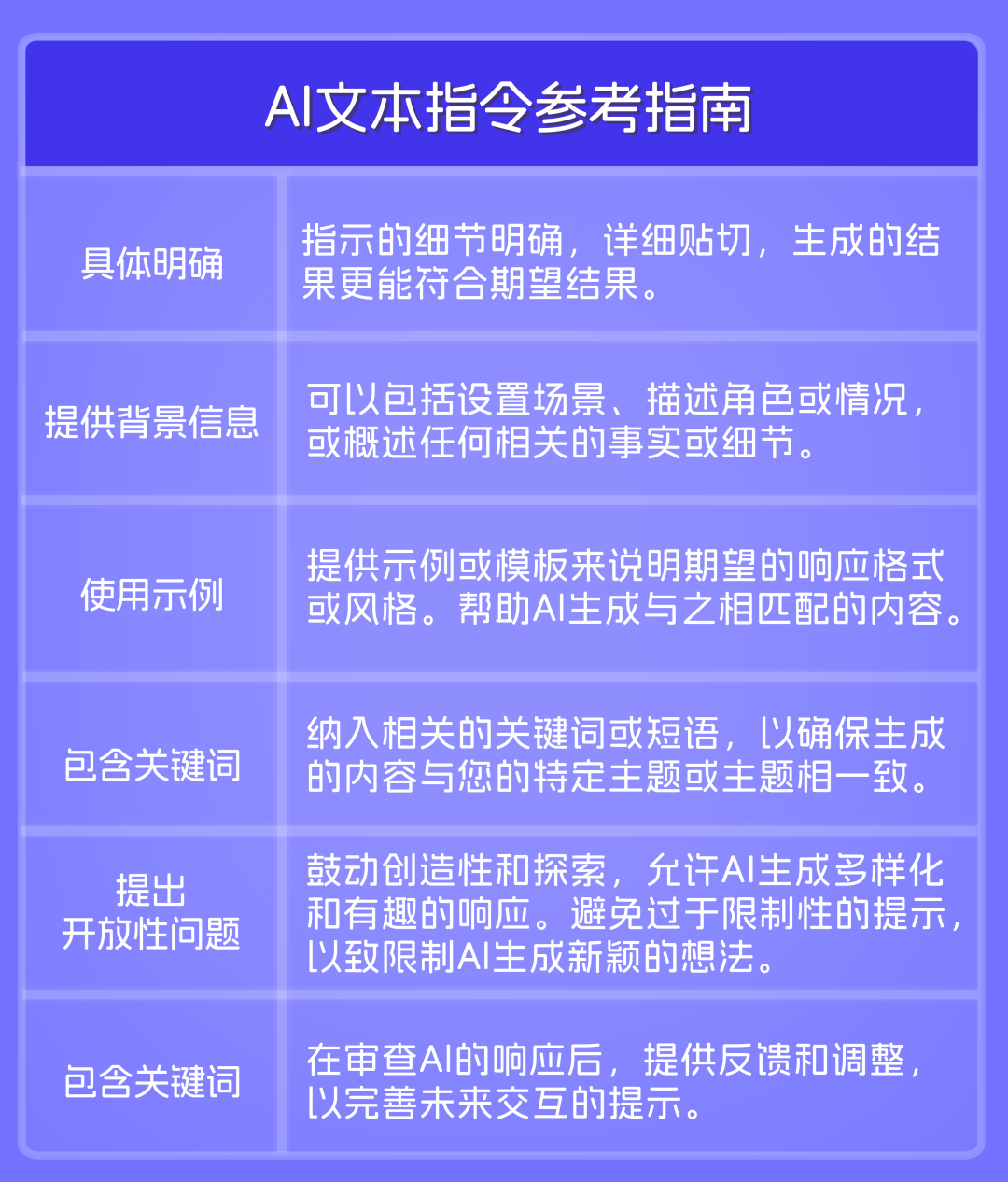
内容生产在跨境电商中,无疑是商家朋友们最直接受益的模块之一,无论是文字、图片还是视频内容,AI人工智能的技术突破也对数字内容的生产方式发生了潜移默化的影响。自2022年11月ChatGPT问世以来,仅仅一年半的时间,市面上的AI辅助工具如雨后春笋般涌现,对于文字生产而言,提供的表述指令越充分,细节越精准,生成的内容越有实用性和生命力。以下为小编汇总的AI文字生成的输入指令参考指标,建议收藏保存哦!
优质的产品图片展示是电商内容生产的重要关键,为了帮助跨境商家提升电商制图效率,阿里国际推出了一款最新的AI制图工具——Pic Copilot,上传单张产品图片即可实现不同场景、不同模特的穿戴效果,Lazada也为大家申请到了体验名额,赶紧点击下方链接获取福利吧!
为了帮助买家在Lazada平台提升跨境电商运营效率, Lazada在商家中心平台也嵌入了相应的AI人工智能的功能与服务,商家朋友们在日常的运营工作过程就能够享受AI带来的便利,包括了商品详情图中的AI背景去除、AI优化商品文本描述,客服聊天AI实时翻译,以及ChatLSS AI智能聊天机器人,助力跨境卖家出海业务。
商品详情图AI背景去除
在上传商品营销图中,商家通过上传原始的商品图片,选择“Remove Background”组件,即可自动去除繁杂的背景图片,无需手动抠图,自动生成白色背景商品图。
AI生成产品描述
除了图片,Lazada还针对商品的描述支持AI文案撰写功能,包含了不同商品类别的产品描述模版,上家可以上传基本的产品信息和关键卖点,生产更符合电商性质的描述文本。
客服聊天AI实时翻译
客服聊天功能起到了消费者与卖家之间的桥梁作用;不少商家由于语言问题对于跨境电商望而却步,Lazada在系统中嵌入阿里AI翻译功能,帮助商家减少沟通成本。
ChatLSS AI智能聊天机器人
通过与ChatLSS AI聊天工具交互,帮助卖家提供Lazada平台解决方案,包括店铺诊断、广告优化建议,以及商品销售数据分析和大促活动表现等等,为商家提供更全面的数据监控和生意参谋!
了解了这么多AI工具的实际应用与具体操作,各位是不是对跨境电商产生了更多的兴趣与信心?长按识别下方二维码,1v1对接招商经理极速入驻!


抱团交流
一个集大神卖家与逗趣同行于一体的交流群,扫码添加客服微信(备注“进群”哦)。
目前100000+人已关注加入我们
下一篇:上海87亿大卖,为了打造1个精品美国独立站,精选了5000个SKU
上一篇:2024.05.28亚马逊选品推荐(仅供参考):多功能组合扳手
文章为作者独立观点,不代表AMZ520立场。如有侵权,请联系我们。
