深圳大卖告了亚马逊
这其中,最受挫的大卖之一就是有棵树。
有棵树新增两项诉讼,被告是亚马逊
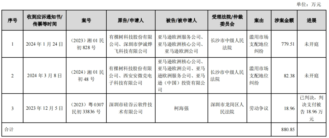
近日,有棵树在其公告中附带了一份近段时间的累计诉讼、仲裁情况统计表。从该表来看,涉诉时间主要集中在去年12月之后,这其中最引人注目的就是有棵树告了亚马逊。
具体来看,有棵树以滥用市场支配地位纠纷为由,对亚马逊提起了诉讼,而长沙市中级人民法院于今年1月24日正式受理该案件,并向被告方亚马逊发送了应诉通知书,案号为(2023)湘01民初828号,涉案金额高达779.51万元。
这并非近期第一起。
以同样的理由,不久后有棵树再次起诉亚马逊,3月8日,长沙市中级人民法院受理该案件并向亚马逊发出法院传票,案号为(2024)湘01民初48号,此次涉案金额为82.38万元。
也就是说,有棵树作为原告,与亚马逊的两起案件有涉及将近862万元的资金纠葛。
“滥用市场支配地位”,非常浅显,是指具有市场支配地位的经营者滥用其市场支配地位,排除、限制竞争的行为。
市场支配地位,根据《反垄断法》,是指经营者在相关市场内具有能够控制商品价格、数量或者其他交易条件,或者能够阻碍、影响其他经营者进入相关市场能力的市场地位。
从这一释义来看,这两起案件或与亚马逊封号潮有关。
2021年,亚马逊针对好评刷单、侵权跟卖、账号关联等不符合平台规定的行为进行了一番大刀阔斧的整顿,平台上的铺货型卖家成为第一批被整顿的对象。这其中,靠着铺货模式成为“华南城四少”之一的有棵树首当其冲遭受了风波。
资料显示,截至2021年7月,有棵树新增被封或冻结的亚马逊店铺高达340个,约占其亚马逊店铺总数30%。而根据有棵树此前公告,在整个“封号潮”中,其在亚马逊上被封站点数约400个,被冻结店铺的资金达到1.28亿元。
被亚马逊击垮的有棵树
2020年,一场疫情将海外市场的网购带爆,不少跨境电商企业迎来一波营收狂涨的喜讯。
有棵树也不例外,2020年,其母公司(彼时还称“天泽信息”)的总营收达到50.27亿元,但有棵树负责的跨境电商出口业务营收达到47.49亿元,较2019年同期增长20.16%;营业利润4.99亿元,较2019年同期增长33.01%;利润总额4.86亿元,同增31.90%;归属于上市公司股东的净利润为4.16亿元,同增27.95%。
单单有棵树就为天泽信息的总营收贡献了94.48%,而从净利润来看,2020年天泽信息亏损了8.71亿元,也就是说原本其亏损在13亿左右,有棵树还弥补了4个亿的亏空。
从当年财报信息还可知,2019年有棵树的年销量是4860万件,2020年增长了76.28%,达到8567万件。
正是在这样的乐观情况下,有棵树更是将步子迈大。
仅2020年,有棵树在家居、电子、配件、运动等7个大类中就铺设了逾百万个SKU,合作的活跃供应商也超过8000家。
虽然除亚马逊以外,有棵树也在布局eBay、速卖通、Wish、Shopify、Shopee、Lazada等平台,但财报显示了其对亚马逊的依赖。
2020年,仅仅亚马逊就为有棵树带来了15.25亿元的营收,占比32.12%,而2019年仅10.88亿元,同比增长了40.26%。
正因如此,其对亚马逊持续大手笔投入,在亚马逊上的备货量也不断增长,可这份投入并未给有棵树带来光明的未来。
2021年,亚马逊一场浩浩荡荡的封号行动重锤有棵树。
当年,有棵树母公司营收大降65%,仅做到17.64亿元,净亏损达到惊天的26.76亿元。且因亚马逊封号影响,有棵树负责的跨境电商业务板块的营收直接骤降66.55%,从2020年的47.49亿元到2021年的15.88亿元。
与此同时,因资金被亚马逊平台封冻等因素,2021年有棵树的计提坏账准备金额达到1.04亿元。
也就是从这时候开始,有棵树开始了一发不可收拾的滑坡。
神话终止,被踩刹车
作为昔日的“华南城四少”之一,有棵树的狂飙神话在2021年的夏天戛然而止。
上述提到,2021年有棵树的跨境电商业务营收暴跌67%。而就具体来说,其在亚马逊渠道的营收从15.25亿元降到5.21亿元,跌幅达到65.86%,其他第三方平台(除亚马逊、速卖通外)的营收下跌了68.80%。
同年,有棵树产品SKU数量从百万+狂减至35万,销量也大跌56.75%,从2020年的8567万件到2021年的3705万件。
此后2022年、2023年,有棵树母公司的营收继续下滑,分别剩7.74亿元、4.64亿元,净亏损又开始加大,分别达到3.67亿元、4.85亿元。
同期,有棵树在跨境电商业务板块的营收为6.34亿元和3.45亿元,可见仍在下滑。在亚马逊渠道,则分别带来了2.02亿元和1.06亿元的营收,下降了47.24%。
2022年的年度财报显示,有棵树被亚马逊冻结的1.04亿元仍未解冻,而在2023年财报中,有棵树在亚马逊上的坏账准备金额已达到1.13亿元。
连年亏损,导致有棵树现金流陷入危机,在巅峰时期借来扩张市场的多笔巨款如今成为有棵树的一座座大山。
有棵树屡次发布贷款逾期公告,甚至因为还不上债而被债权人申请重整。就单说2019年向光大银行南京分行借的3000万元,还了4年,还有2640万元在逾期。
截至今年第一季度,有棵树的银行贷款(含担保)本金余额为3.06亿元,均已全部逾期。
而截至到2023年年末,包括短期借款、合同负债等在内,有棵树的流动负债达到7.43亿元,而包含长期借款、租赁负债等在内的非流动性负债达到1763万元,两者负债总计7.61亿元。
有人说铺货是有棵树的原罪,是有棵树将自己围困在市场中的元凶,昔日铺货王正意气风发驰骋市场,却被突然按下刹车键。如今的有棵树,别说追上竞对,如何从泥潭抽身才是亟待解决的难题。
end
·
未经许可不得以任何形式进行转载
转载请联系:yujie@enec.net
商务合作:ennews8889
推荐阅读
抱团交流
一个集大神卖家与逗趣同行于一体的交流群,扫码添加客服微信(备注“进群”哦)。
目前100000+人已关注加入我们
上一篇:今天拜访了一个澳洲本土卖家,再次聊到那个利润不错的电商平台
文章为作者独立观点,不代表AMZ520立场。如有侵权,请联系我们。

