分享 | 亚马逊新规发布,这类产品发布必须要有UL+GCC
▲ 点击免费预约魏老师直播
内容仅代表作者独立观点,不代表赢商荟立场!


新要求提到如果卖家销售带纽扣电池的产品,则需要提供以下文件确保合规性:
-
由ISO17025批准的实验室提供的符合Underwriters Laboratories 4200A (UL4200A) 的证明; -
符合UL4200A的通用合格证书。
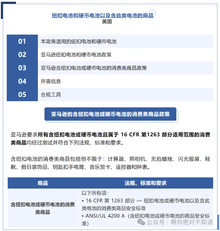
亚马逊还提到,以前只适用于纽扣电池或硬币电池本身。为了安全起见,这项法律现在适用于电池和所有含有电池的消费品,如果未提供有效的合规文件,将禁止显示相应的商品。

什么是GCC证书?
GCC是一般用途产品(非儿童产品)的制造商或进口商在适用消费品安全规则的情况下在书面文件中证明其产品符合这些适用规则的一份证书。GCC证书本质上是由制造商或进口商出具的一份自我声明,以证明该产品经过相关测试并符合相关的CPSC和ASTM安全标。
ANSI/UL4200A-2023是GCC发证的标准
什么是UL4200A?
由于美国儿童误吞了纽扣电池,2023年9月,美国消费品安全委员会(CPSC)投票批准UL 4200A-2023作为含有纽扣电池的消费品的强制性消费品安全标准,同时编入16CFR part 1263。同样,如果消费类产品使用纽扣电池或硬币电池,则适用此标准更新通知。
UL4200A旨在评估含纽扣/硬币电池的消费品的使用风险,考虑在日常使用中有可能被儿童触及,摄入造成伤害的风险。UL 4200A 从结构、测试、警告标签(产品本体和包装)、说明书等多方面对含纽扣电池产品做了系统性的要求。

值得注意的是,此次CPSC发布的规范进一步扩大了UL4200A的强制使用范围。只要涉及用到扁圆形电池用纽扣电池的产品,无论纽扣电池是否可以更换,无论纽扣电池是否可以充电
收到合规性请求需采取行动
本次立即生效的新规让很多卖家急了,如果没有提供有效的合规文件,链接将会被亚马逊删除。因为关乎链接存亡,大家纷纷咨询同行如何操作,有没有人已经顺利解决等问题。
有收到合规性请求的卖家在后台提交资料,发现需要做GCC证书+UL4200A报告,其中报告必须反映:
-
安全电池隔层测试:商品必须具有耐儿童电池隔层,以防止幼儿接触。 -
警告标签:包装和商品本身必须带有明确的警告,说明潜在的窒息危险以及与电池摄入相关的风险。

根据亚马逊的新规,如果大家收到合规性请求则需求采取行动:
1、如果产品带有纽扣电池:
-
需要提交一份GCC证书(表示已经通过了UL 4200A标准测试的声明文件) -
一份带条形码的产品包装图(要有警告标识危险误食之类的) -
一份符合ISO17025批准的UL 4200A实验测试报告(包含商品图片,证明与Listing的商品一样,可以找机构做)
2、如果产品不带纽扣电池:
-
检查一下Listing修改敏感词,然后就提出申诉, -
主要声明自己的产品用途、材料、已明确告知消费者不含纽扣电池,不需要提供文件证明,一般都可以过。

如何提交合规性文件?
-
前往【绩效】选项卡,然后选择【账户状况】。 -
在右下角的【管理您的合规性】下,点击【商品合规性请求】。要提供文件,请点击【提供文件】;或者要申诉,请点击【申诉请求】,并从下拉菜单中选择相应的【申诉原因】。 -
要上传文件,请拖放文件,或者打开浏览窗口以选择文件。 -
点击【提交】,发送您提交的内容供亚马逊审核。 -
最后,这个认证本身不是特别难过,比较容易通过。关键是之前那些还没有销售完的库存怎么处理,如果之前发的库存都要移除的话,要损失就大了。所以认证就要开始抓紧了

抱团交流
一个集大神卖家与逗趣同行于一体的交流群,扫码添加客服微信(备注“进群”哦)。
目前100000+人已关注加入我们
文章为作者独立观点,不代表AMZ520立场。如有侵权,请联系我们。
