七五报告 | Shein领进门,柔性供应链的魔力究竟在哪里?

本篇文章由7点5度和越海资本联合推出
柔性供应链概述
1、服装行业背景简述
服装行业经历了基础面料基础款、基础面料丰富款和丰富面料基础款的阶段。
服装行业产业链大致如图所示:
服装行业产业链图谱大致如图所示:
可以先通过SAAS工具的形式入手,串联工厂端,将服装供应链能力串联并对外赋能,这种工具目前看最核心的价值是:
(1)收集人机交互数据,判断不同定位服装的分单逻辑;
(2)生产流程透明化,解决客户对于交期和生产进度的缺乏可视度的痛点,特别是对于海外客户应该有较大吸引
力;
(3)作为品牌和工厂的连接点,以此为基础整合布料、设计等资源;
(4)一定程度上提升生产效率,但是20%的平均效率提升感觉吸引度并不高。
Why柔性供应链?
服装行业核心痛点在于库存和产品滞销,为解决这一问题,快时尚品牌对传统服装供应链进行了深入的变革。
2、柔性供应链简介
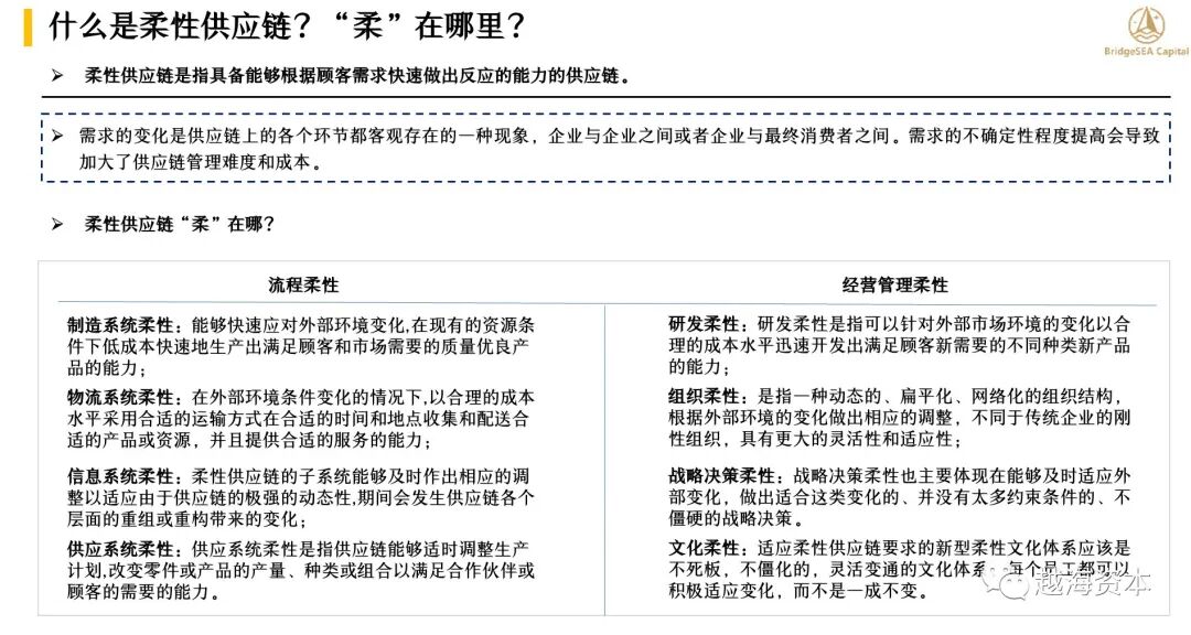
柔性供应链是指具备能够根据顾客需求快速做出反应的能力的供应链。
需求的变化是供应链上的各个环节都客观存在的一种现象,企业与企业之间或者企业与最终消费者之间。需求的不确定性程度提高会导致加大了供应链管理难度和成本。
3、柔性供应链“柔”在哪里
流程层面:
1、制造系统柔性。制造系统柔性是指能够快速应对外部环境变化,在现有的资源条件下低成本快速地生产出满足顾客和市场需要的质量优良产品的能力,包括机床柔性、产品柔性、加工柔性、工序柔性、运行柔性、产量柔性、扩展柔性和生产柔性等。
2、物流系统柔性。物流柔性是指在外部环境条件变化的情况下,以合理的成本水平采用合适的运输方式在合适的时间和地点收集和配送合适的产品或资源,并且提供合适的服务以满足顾客或合作伙伴需要的能力。
3、信息系统柔性。由于供应链在其整个运作过程中具有极强的动态性,期间会发生供应链各个层面的重组或重构。而信息柔性就是指柔性供应链的子系统能够及时作出相应的调整以适应变化。
4、供应系统柔性。供应系统柔性是指供应链能够适时调整生产计划,改变零件或产品的产量、种类或组合以满足合作伙伴或顾客的需要的能力。
经营管理层面:
1、研发柔性。研发柔性是指可以针对外部市场环境的变化以合理的成本水平迅速开发出满足顾客新需要的不同种类新产品的能力,新产品推出的越迅速,付出的成本越低,其具有的柔性越好。良好的研发柔性使系统能够及时地发现市场机遇,并能不断地采用新科技、新方法提高研发柔性。
2、组织柔性。供应链的组织柔性是指一种动态的、扁平化、网络化的组织结构,根据外部环境的变化做出相应的调整,不同于传统企业的刚性组织,具有更大的灵活性和适应性,是柔性供应链系统的一个有机组成部分,也是其它柔性要素的基础和组织保障。
3、战略决策柔性。柔性决策研究在有限理性基本前提假设下如何进行决策,与传统决策过程相比较,主要具有以下特点:一、参与决策的决策者是有限理性的,决策目标是柔性的;二、决策者的偏好是柔性的;三、决策的约束条件一般是柔性的,随着决策过程的进行,约束条件也会发生变化;四、柔性决策的目标是得到满意解, 决策过程中逐步放宽约束条件。总而言之,战略决策柔性也主要体现在能够及时适应外部变化,做出适合这类变化,并没有太多约束条件,不僵硬的战略决策。
4、文化柔性。企业文化是企业系统中的一个重要组成部分,是企业运营的灵魂。适应柔性供应链要求的新型柔性文化体系应该是不死板,不僵化的,灵活变通的文化体系,每个员工都可以积极适应变化,而不是一成不变。
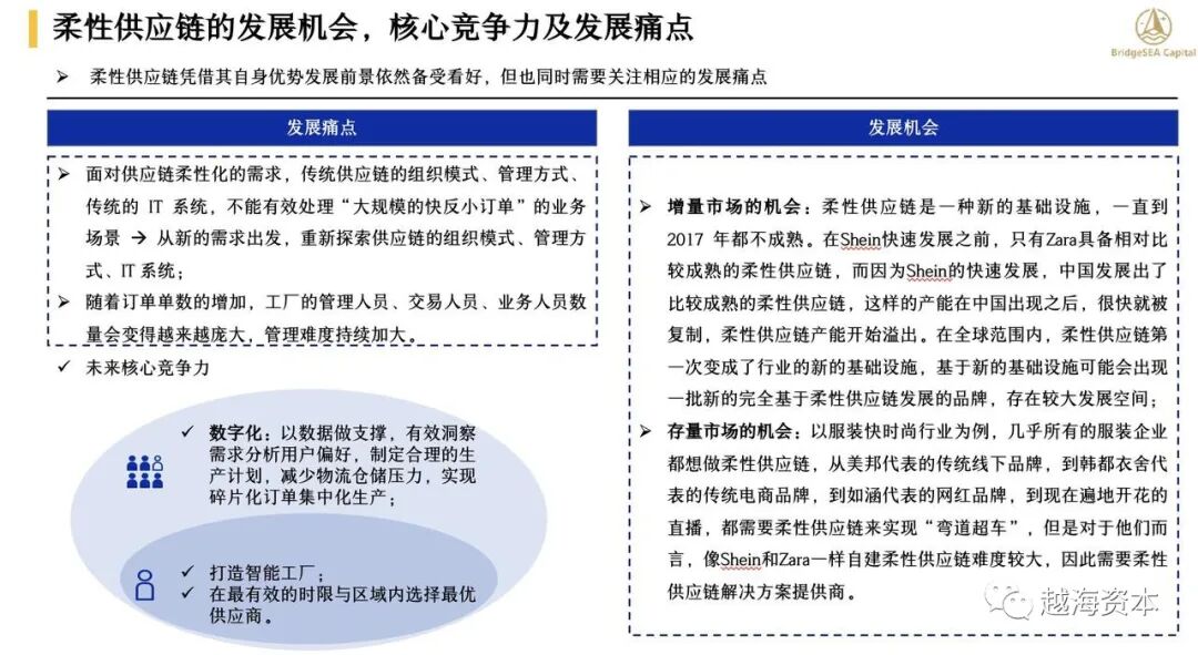
4、发展痛点
面对供应链柔性化的需求,传统供应链的组织模式、管理方式、传统的 IT 系统,不能有效处理“大规模的快反小订单”的业务场景。这种不适用意味着我们不能寄希望于套用之前的模版,理论,而是要放弃以前的东西,完全的从新的需求出发,重新探索供应链的组织模式、管理方式、IT 系统。
随着订单单数的增加,工厂的管理人员、交易人员、业务人员数量会变得越来越庞大,管理难度持续加大。
5、发展机会
增量市场的机会。柔性供应链是一种新的基础设施,一直到 2017 年都不成熟。在Shein快速发展之前,只有Zara具备相对比较成熟的柔性供应链,而且之前Zara在中国的工厂其实生产的产品类型以标品及普品为主,并不能算在柔性供应链范畴,而Zara真正的柔性供应链只有在西班牙得到了应用。但是西班牙柔性供应链产能有限,只能实现对Zara一家的供给,所以在Shein成立之前,世界上其实是没有多余的柔性供应链产能可以用来服务其他客户。而因为Shein的快速发展,中国发展出了比较成熟的柔性供应链,这样的产能在中国出现之后,很快就被复制,柔性供应链产能开始溢出。在全球范围内,柔性供应链第一次变成了行业的新的基础设施,基于新的基础设施可能会出现一批新的完全基于柔性供应链发展的品牌,存在较大发展空间。
存量市场的机会。以服装快时尚行业为例,几乎所有的服装企业都想做柔性供应链,从美邦代表的传统线下品牌,到韩都衣舍代表的传统电商品牌,到如涵代表的网红品牌,到现在遍地开花的直播,都需要柔性供应链来实现“弯道超车”,但是对于他们而言,像Shein和Zara一样自建柔性供应链难度较大,因此需要柔性供应链解决方案提供商。
6、未来的核心竞争力
1)数字化:
a.以数据做支撑,有效洞察需求制定合理的生产计划;
b.通过数据精准分析用户偏好,并把这种用户偏好细分到具体的尺寸、材质和功能,生产更有利于品牌全渠道销售的产品;
c.通过数据分析减少物流仓储压力,提升供应商周转率;
d.将大数据更好更快地作用于趋势预测,通过预先进行数据分析来调节供求,实现碎片化订单集中化生产,将产品定制化、标准化等创新模式进一步升级,生产出更受市场欢迎的产品。
2)供应商管理:
利用市场竞争机制划定优质供应区域,在最有效的时限与区域内选择最优供应商。而传统企业进行柔性供应链转型时也需要积极进行上游供应链资源整合,充分利用互联网优势,开发引进适合自身的外部营销系统,重塑体系竞争力;
3)智能工厂:
做好内部提升,完善智慧工厂系统,应用智能系统实现作业时间自动采集,工序工艺准确传递,高效订单生产排程协同,实现小批量、大单、单件个性化定制共线生产。
柔性供应链头号玩家Zara分析
1、Zara有多快?
? 存货周转率高:
2020年,Zara母公司Inditex的存货周转率达到了5.01,与之形成对比的是优衣库母公司迅销集团存货周转率为2.5,Nike集团存货周转率为3.3,中国休闲服装行业存货周转率为2.34,Zara的存货周转率为中国行业平均的2倍多。
? Zara柔性供应链整体流程仅需21-33天:
Zara一般会在10-15天内完成进行产品设计和打板;10-15天进行采购生产,Zara全球共有1805个供应商,其中在欧洲有650个供应商(占比36%),因此采购效率远高于欧洲其他快时尚竞争者;而Zara通过20公里地下传送带从科鲁尼亚配送中心发货,卡车运送至欧洲专卖店,空运到美国和亚洲配送中心,实现了1-3天内完成产品配送。而在配送过程中,有光学读取条纹码系统来减少货物分拣时间。
2、核心打法
? 产品开发模式基于模仿而非自主设计
与普通服装企业(尤其是奢侈品品牌)需要6-9月完成产品的设计与上新(LV的设计上新周期就在6个月左右)形成鲜明对比的是,Zara的产品研发仅需要10-15天,这使得ZARA每年的产品投放款式达到12000款。公司服装不通过自主设计,而是整合市面上的潮流 元素并进行多重组合,更快开发新产品;
? 如何进行产品开发:
设计专家:高档品牌LV、Chanel等在销售季提前6个月左右举办春夏、秋冬时装秀,Zara设计师从中找寻灵感;
设计专家:收集时装秀、时尚杂志、街头时尚达人、影视明星、酒吧、校园等各个场所的时尚元素;
时尚买手:全国各地的买手购买当地高档品牌、网红品牌、火爆品牌的产品并进行分析;
市场分析专家:结合销售数据、库存数据和顾客的反馈意见,分析畅销/滞销的款式和花色,不断完善服装;
? 面料采购提前6个月,按需生产
Zara提前采购原材料放在仓库(50%进行染色,标准化半成本缩短生产周期; 50%未染色,迅速应对市场上花色变换的潮流),根据前端销售情况灵活调整生产计划,避免一次性将面料生产同一种产品的库存积压风险。
? 供应链垂直化管理 + 小单快反生产方式
Arteixo总部、主要工厂、主要销售市场均在欧洲。2020年欧洲地区共贡献67%的销售额,大部分工厂又聚集在Arteixo附近欧洲国家。靠近市场有助于总部更快判断市场需求,要求工厂对变化做出生产调整。
Zara产品SKU多,生产节奏需要根据销售灵活调整。Zara与西班牙、葡萄牙的一些小加工厂合作小批量产品,而不是大批量生产,来更快适应市场变化。
? Zara V.S SheIn
市场洞察: Shein:市场信息(其他服装零售公司的产品抓取+Google Trend Finder)+自有渠道的销售数据 + 小单量测试(100件起); Zara:市场信息(遍布全球的千名时尚买手)+自有渠道的销售数据 + 小定单测试(500件起);
流量逻辑:Shein:抓住网红等社交平台营销的早期红利,采取海外网红、CPS/SEM广告、直播带货、社交媒体等形式;Zara:“零广告”策略,引流依靠优越的门店位置,设置在高档商业区,定位"廉价时尚,与奢侈为邻"。
品牌定位:
作为对比:Apple的标品模式
1、 供应链流程
苹果向全球200多个供应商订购零部件后再卖给劳动力价格较低的中国工厂进行组装,生产后通过UPS/中心仓库的方式运输至消费者。
2、 为什么使用标品供应链
? 原因一: 电子产品属于耐用品,不是快消品,因此新品SKU少,苹果公司2020共上新16款新品。销售预测周期比服装产品长;
? 原因二: 电子产品需求不受季节影响,更新换代比服装品慢,上新频率低;
? 原因三: 由于上新频率低、sku少,且组装非电子产品核心环节,因此产品可标准化生产,实现规模效应降低成本。电子产品供应商和零售店数量远低于服装产品。
END
越海资本BridgeSEA Capital,为出海而生,深度研究整合出海服务,为亚太地区新经济企业提供媒体-研究-投行等一站式企业服务。
分享 ╳ 收藏╳ 点赞╳ 在看
抱团交流
一个集大神卖家与逗趣同行于一体的交流群,扫码添加客服微信(备注“进群”哦)。
目前100000+人已关注加入我们
上一篇:七五热点 | 2023年东南亚互联网经济报告出炉!2180亿美元GMV,越菲泰增速最快
文章为作者独立观点,不代表AMZ520立场。如有侵权,请联系我们。
