降薪!研发中断!跨境大卖家帕拓逊紧急行动
点击蓝字 · 关注我们
除了帕拓逊外,近期仍有许多亚马逊卖家在接连传出“噩耗”。
8月6日消息,亿邦动力获悉,一张跨境卖家帕拓逊《研发技术类岗位员工停工待岗通知函》的公告在业内流传。

在公告中,帕拓逊指出,面对行业近期发生的巨变,结合公司现阶段的战略规划和实际经营情况,以及研发技术类工作开展的客观条件,宣布自2021年8月6日起,执行为期六个月的停工待岗安排,至2022年2月6日止。
而在停工待岗期间,研发技术类岗位的员工无需上班或以任何形式提供劳动,公司按照深圳市员工工资支付条例相关要求,第一个月支付正常工资的80%,第二个月开始支付深圳市最低工资的80%,直至停工待岗期结束。
帕拓逊也在该公告中表明了此次对研发技术岗类员工停工待岗的原因,是结合现阶段的战略规划和实际经营情况,以及研发技术类工作开展的客观条件才做出的决定,希望能活下来并转型成功。
公告指出,帕拓逊自4月底被亚马逊封号以来,进行了几个月的艰难自救,虽然部分缓解了压力,但是公司历史主营的耳机、无线充等多个品类受到严重冲击,仍面临着库存周转、资金流转等一系列的挑战和压力,到了公司发展转型,必须做出战略调整的时候。
据了解,在今年4月底,帕拓逊被曝出其主品牌Mpow因在亚马逊刷单,而导致该品牌备案被注销、帐号被封,且资金也全部被冻结。而2020年,帕拓逊实现营业收入49亿元,同比增加43.88%;净利润3亿元,同比增加78.19%,对于一个为其贡献主要营收和利润的主店铺被关停,这对于帕拓逊无疑是一个“重创”。
而在五月中旬,业内更是传出“帕拓逊已倒闭”的传闻,为此,帕拓逊总经理刘永成公开发布了一封致全体员工的公开信。

在信中,帕拓逊澄清说明亚马逊账户恢复事宜的过程是乐观的,且公司的经营、现金流等都一切正常,且帕拓逊供应商、物流商也在配合公司进行备货的调整以及推动问题的解决。帕拓逊也坚信这次亚马逊政策调整是危也是机,会促使帕拓逊早日实现百亿品牌矩阵的目标。
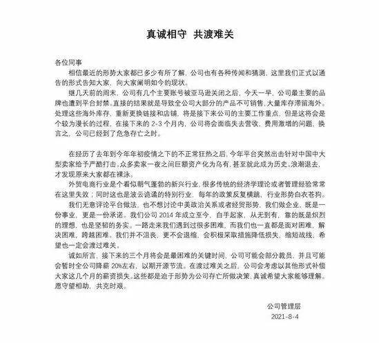
除了帕拓逊外,近期仍有许多亚马逊卖家在接连传出“噩耗”。日前,业内也传出一家成立于2014年的跨境电商卖家因亚马逊账号及品牌被封,而表示接下来2-3月内,将面临公司失去营收、费用激增的问题,公司已经到了危急存亡之时,不得已将采取公司全员降薪20%的方式,以求开源节流来渡过难关。
点击下方小程序,联系她
抱团交流
一个集大神卖家与逗趣同行于一体的交流群,扫码添加客服微信(备注“进群”哦)。
目前100000+人已关注加入我们
上一篇:站外是亚马逊卖家的救命稻草?他们的答案是......
文章为作者独立观点,不代表AMZ520立场。如有侵权,请联系我们。
